发布时间:12/12/2025 16:49:52
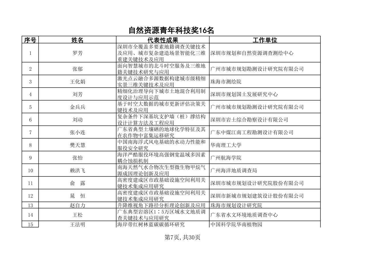
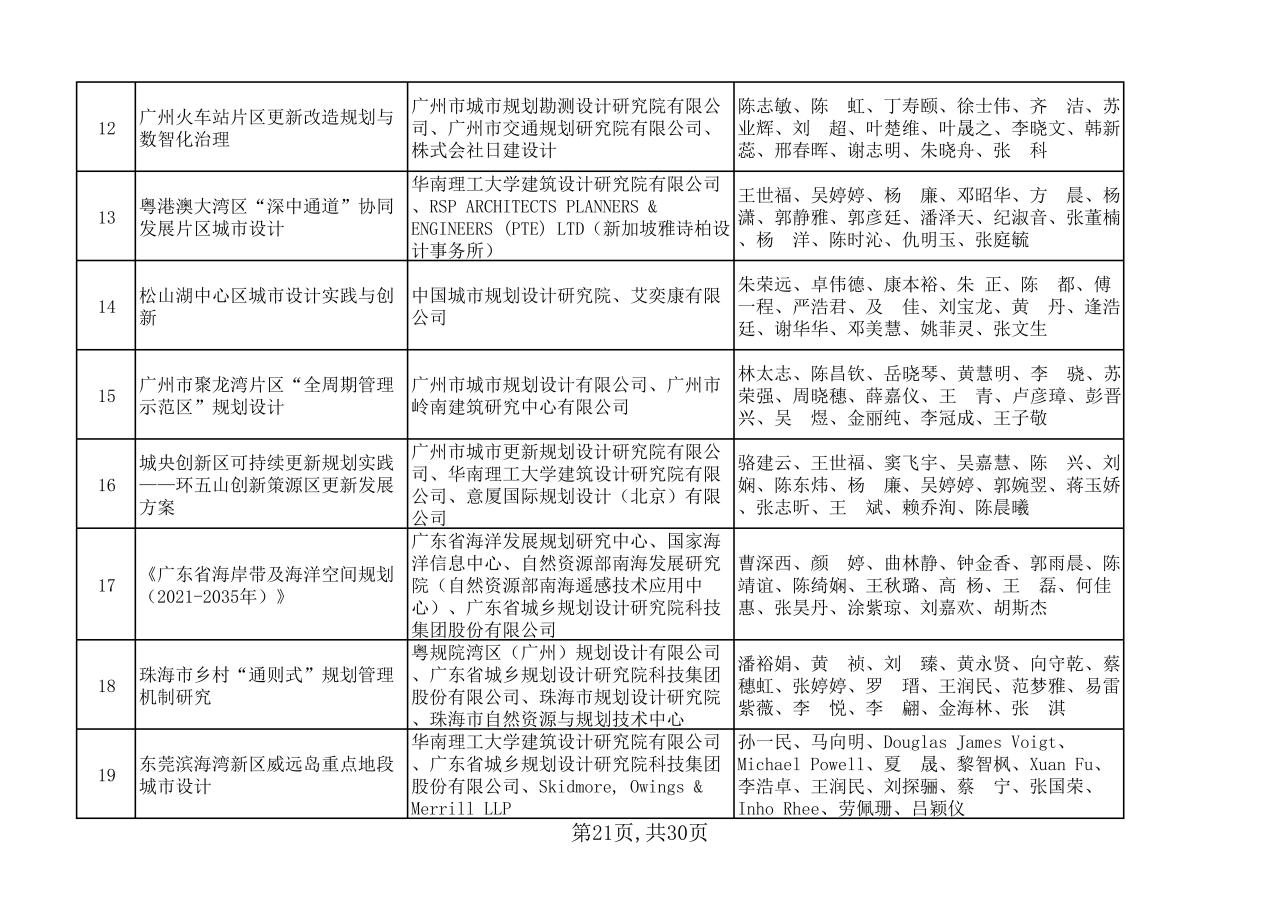
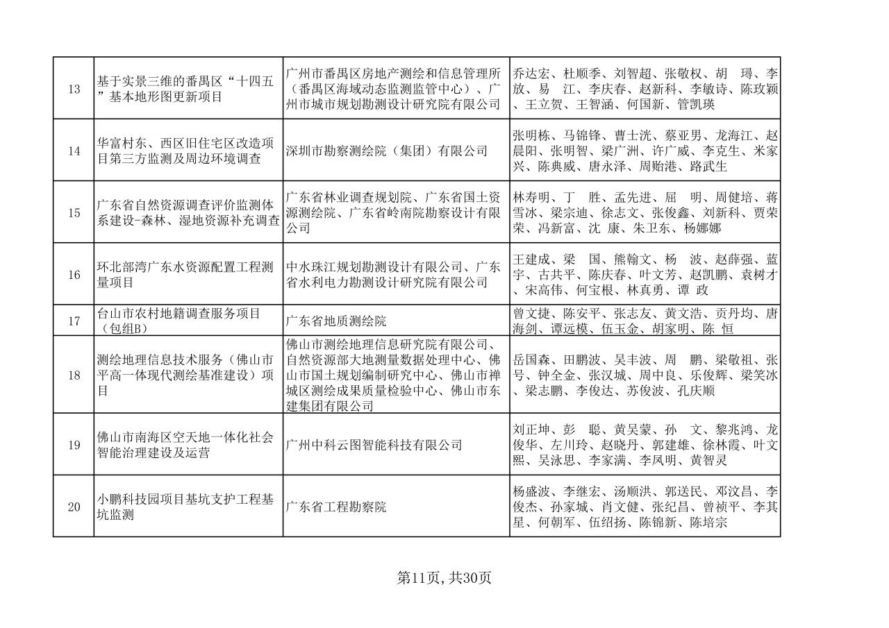
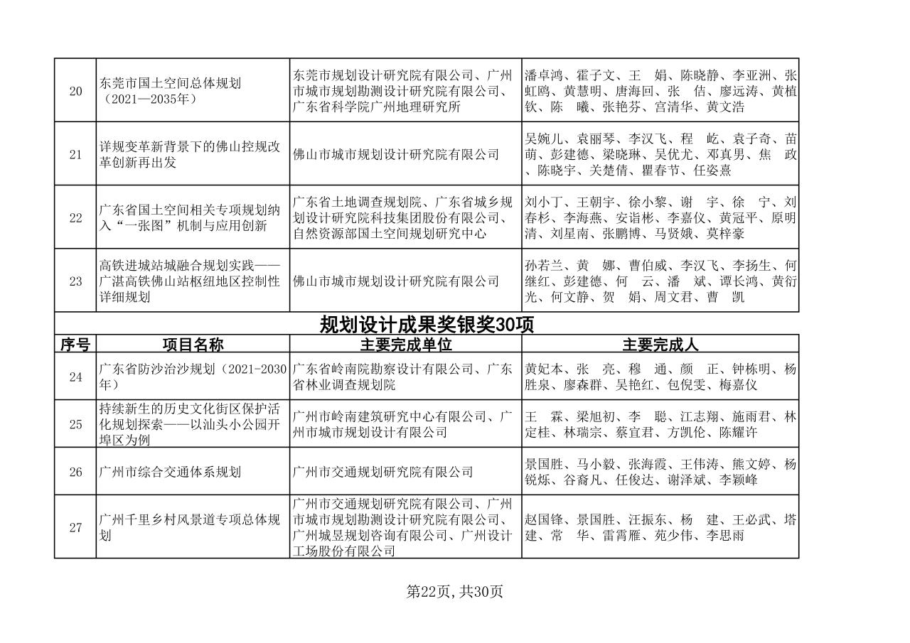
金粤自然资源科学技术奖励办公室根据《关于开展2025年度金粤自然资源科学技术奖评选的通知》(奖励办〔2025〕1号)、《金粤自然资源科学技术奖励办法》有关规定,对申报的141项自然资源科技进步奖、19项自然资源科普奖、39名自然资源青年科技奖、148项测绘地理信息工程奖、174项规划设计成果奖的项目(人选)进行严格审议,秉承客观、公平、公正的原则,推选出自然资源科技进步奖一等奖13项、二等奖20项、三等奖25项,自然资源科普奖一等奖4项、二等奖4项、三等奖5项,自然资源青年科技奖16名,测绘地理信息工程奖金奖22项、银奖34项、铜奖42项,规划设计成果奖金奖23项、银奖30项、铜奖47项。现予以公示(详见附件)。
公示日期为2025年12月12日至12月25日(10个工作日)。公示期间,任何单位和个人若对拟奖项目有异议的,请以书面形式向金粤自然资源科学技术奖励办公室提出。异议应当写明提出异议的事实依据、个人真实姓名、工作单位、地址邮编和联系方式等,并签署真实姓名或加盖单位公章。凡匿名异议、超出期限异议者不予受理。
联系人:易雅琴、邹卓利
联系电话:020-85656944
通讯地址:广东省广州市黄埔区光谱中路13号807室
附件:2025年度金粤自然资源科学技术奖评审结果
金粤自然资源科学技术奖励办公室
2025年12月12日
(
左右滑动
)
GDTSPA

广东省国土空间规划协会